喜讯!我院第四检察部获评“梅州市热心消防公益事业先进集体”称号

时间:2023-08-07

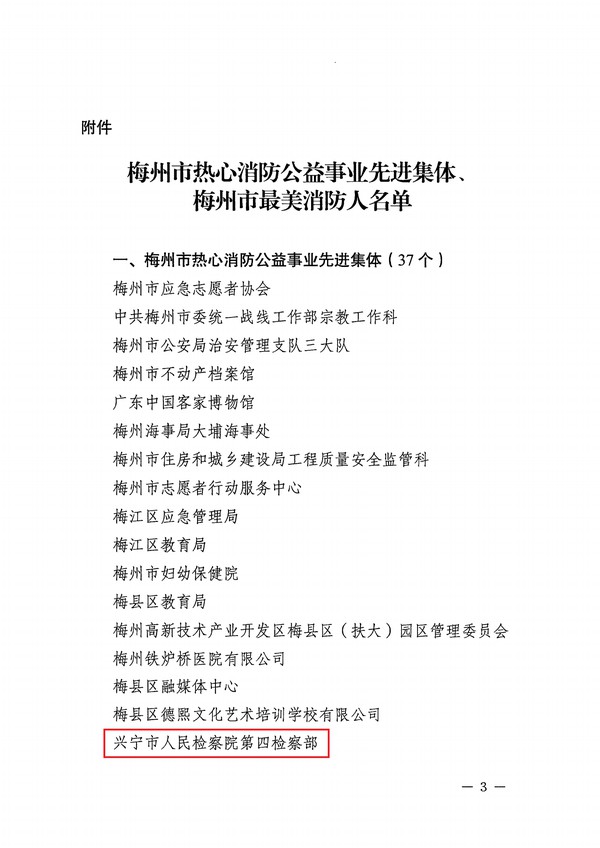
 近日,梅州市人民政府印发《关于表彰梅州市热心消防公益事业先进集体、梅州市最美消防人的决定》,我院第四检察部获评“梅州市热心消防公益事业先进集体”称号。

梅州市人民政府关于表彰梅州市热心消防公益事业先进集体梅州市最美消防人的决定_00.png梅州市人民政府关于表彰梅州市热心消防公益事业先进集体梅州市最美消防人的决定_01.png

梅州市人民政府关于表彰梅州市热心消防公益事业先进集体梅州市最美消防人的决定_02.png

 近年来,我院第四检察部紧紧围绕经济社会发展大局,持续深化消防领域行政执法与公益诉讼检察协作配合,以开展消防通道整治专项行动、“三小”场所消防安全公益诉讼专项活动以及办理工业园安全生产行政公益诉讼案件等为抓手,督促加强源头管控和治理,有效防范化解消防安全风险隐患。