当前位置:网站首页 >> 阳光检务 >> 公告
公告丨关于犯罪嫌疑人钟元华涉嫌非法吸收公众存款罪一案被害人权利义务告知书的公告
发布时间:2024-08-07  来源:本站  浏览次数:2611

关于犯罪嫌疑人钟元华涉嫌非法吸收公众存款罪一案被害人权利义务告知书的

 

 

犯罪嫌疑人钟元华涉嫌非法吸收公众存款罪一案,已由广东省兴宁市公安局移送本院审查起诉。

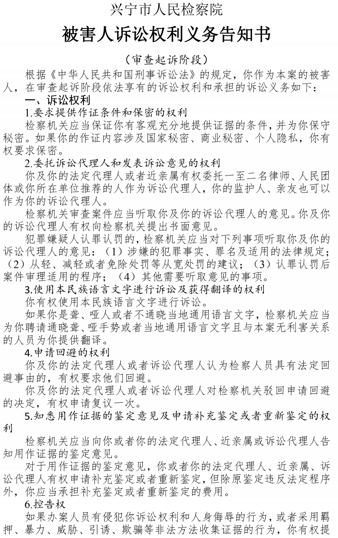
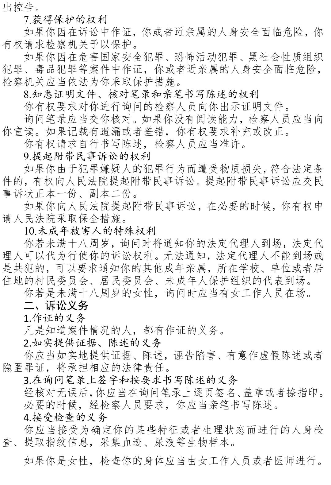
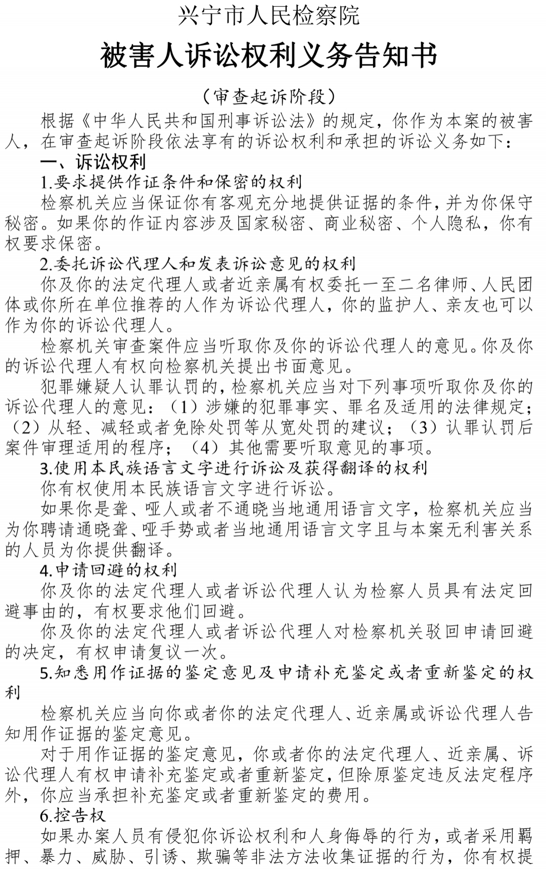
因本案被害人众多,且部分被害人因客观原因无法送达本法律文书,根据《中华人民共和国刑事诉讼法》相关规定,现公告告知本案被害人在审查起诉阶段依法享有的诉讼权利和承担的诉讼义务,内容详见下方《兴宁市人民检察院被害人诉讼权利义务告知书》。

以上事项如有疑问,请与本院联系。

联系电话:0753-3682816

 

兴宁市人民检察院

202486

640.png

640 (1).jpg